
在全球产业链高度交织与国际贸易政策日益复杂的背景下,美国采取了一系列贸易政策,这使得美国原产地规则日益成为影响我国出口企业的重要因素。准确的理解美国原产地规则,不仅能有效应对贸易壁垒,也有利于合理规避关税成本,下面让我们一起对美国原产地规则做个简单的梳理跟解析。

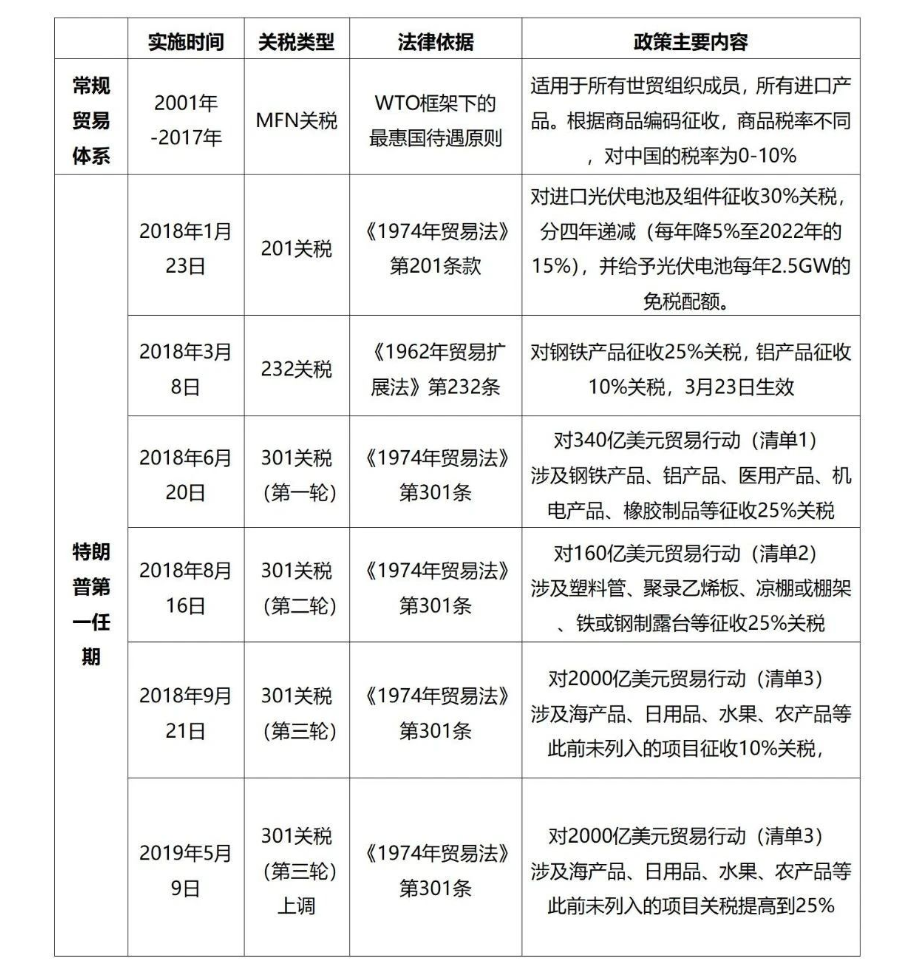
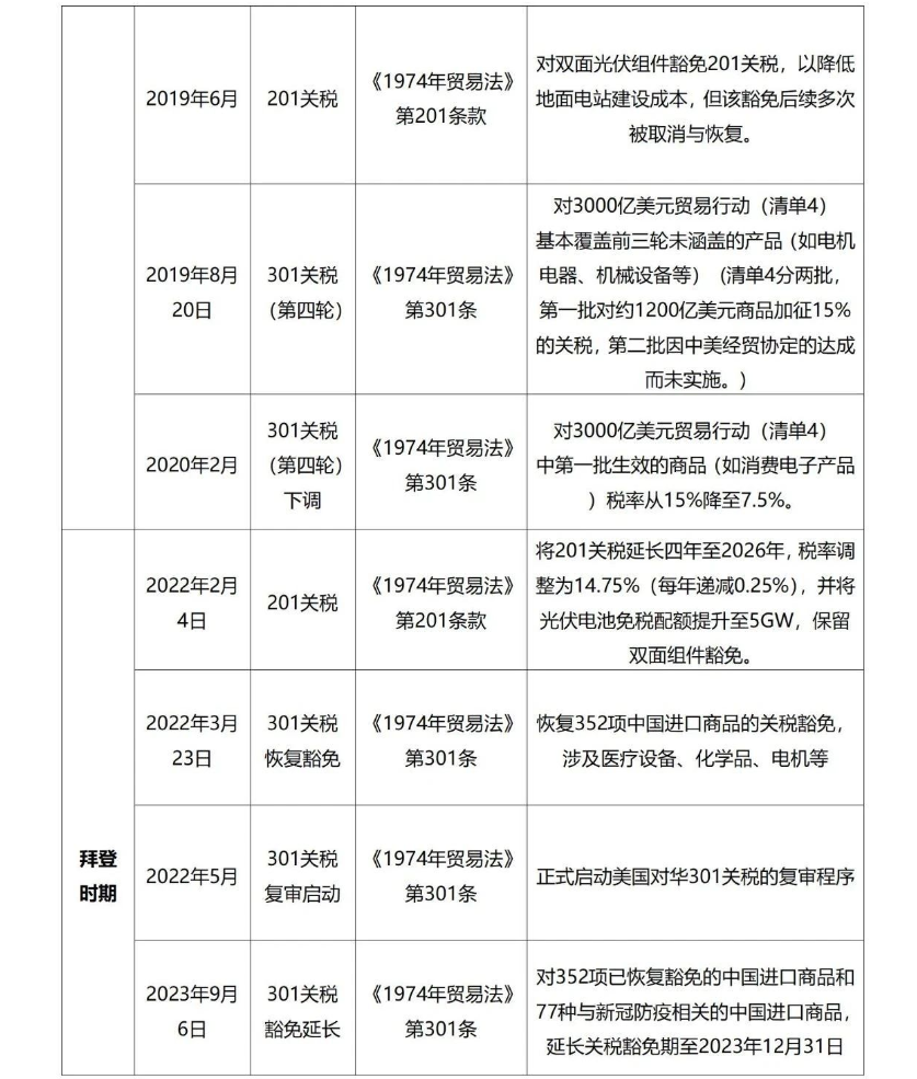
一、美国对华关税类型简介
MFN关税:最惠国关税(MFN Tariffs)是WTO框架下的核心概念之一。它指的是WTO成员之间承诺给予彼此的最低关税待遇,即一个成员对另一成员的进口商品关税税率,不得高于其对其他任何WTO成员同类商品的最优惠税率。这种机制旨在促进全球贸易的公平性和非歧视性,确保WTO成员之间的贸易政策具有一致性和可预测性。美国对中国商品的最惠国待遇关税通常为0%-10%,具体因产品而异。
201调查关税:201调查关税,即《1974年贸易法》第201条款[1],该条款允许总统使用关税或进口限制保护国内产业长达4年(可延长至8年),为美国产业提供临时救济,适用于所有进口产品,不限于特定国家或产品。
301调查关税:301调查关税是美国依据《1974年贸易法》第301条款[2],以中国在技术转让、知识产权和创新方面存在不公平的贸易行为为由,于2018年特朗普第一任期开始对中国加征的关税,拜登政府时期加征的关税是延续特朗普的301关税。特朗普时期的301关税在7.5%-25%之间,拜登时期将个别产品的301关税提高至100%,如注射器和针头、电动汽车等。其中,有些商品的301关税被豁免排除。
232调查关税:232调查关税是美国依据《1962年贸易扩展法》第232条款[3],以国家安全为由对进口特定产品加征的关税。2018年3月起,美国开始对钢铁和铝制品分别征收25%和10%的关税,2020年1月扩大了征税范围至钢铁和铝的部分衍生产品,2025年2月恢复对钢铁进口的25%关税,并将铝进口关税提高到25%。2025年4月起,对汽车及部分零部件加征25%关税。目前美国对美半导体、药品、关键矿产、药品等领域正在进行232调查。6月,美国232调查税率再次调整。
芬太尼关税:芬太尼关税是特朗普政府依据《国际紧急经济权力法》(IEEPA)等相关法律,以解决芬太尼及合成阿片类药物供应链问题为借口,对中国输美商品加征的关税,适用于所有中国产品(不区分是否在301或232清单内)。2025年特朗普政府两次以芬太尼为由对中国输美商品加征共20%关税,5月12日中美联合声明公布后,双方对部分关税进行了调整,但芬太尼关税仍保留。
对等关税:对等关税是特朗普政府为了维护贸易平衡,依据《国际紧急经济权力法》(IEEPA)等相关法律,针对关税或非关税壁垒,对贸易伙伴实施的基准关税和对等关税。自2025年4月2日起,美国对所有贸易伙伴的进口商品统一加征对等关税10%,此后又两次提高对中国进口商品的对等关税至125%,5月12日中美联合声明发布后,美方撤销多项行政令对中国商品加征的共计 91%的关税,其中 24% 的关税暂停加征90天,保留剩余10%的关税。
双反关税: 双反关税是指反倾销税(AD)和反补贴税(CVD),主要是出于保护国内产业、减少贸易逆差以及维护特定国内行业的利益。若商品被美国商务部裁定存在倾销或补贴行为;如适用,需额外申报并按照对应的特定税率缴纳相应税款。
T86 清关:全称为“Type 86 Entry”,是依据美国1930年《关税法》第321条款[4]制定的非正式申报方式,满足条件的进口货物可以享受免税政策。特朗普政府于5月2日起对所有原产自中国大陆和香港、澳门地区的低值货物(800 美元以下)取消免税政策,需缴纳相应关税。在5月12日中美联合声明发布后,美方下调或撤销对中国小额包裹(包括香港特别行政区小额包裹)加征的关税,国际邮件从价税率由120%下调至54%,撤销原定于2025年6月1日起将从量税由每件100美元调增为200美元的措施。

二、特朗普第二任期(2025年1月至今)美国对华关税政策汇总
*2025年2月1日特朗普发布总统行政令,以解决芬太尼和其他合成阿片类药物供应链为由,宣布自2月4日起,对中国制造的所有商品加征10%的关税,自2025年2月4日起生效。
*2025年2月10日发布公告,宣布恢复对钢铁进口的全额25%关税,并将铝进口关税提高到25%,3月12日起生效。
*2025年3月3日特朗普发布总统行政令,再次以芬太尼问题为由,对中国制造的所有商品加征关税至20%。
*2025年3月26日特朗普签署公告宣布,根据《1962年贸易扩展法》第232条,自2025年4月2日起,对汽车及部分零部件加征25%关税。
*2025年4月2日,特朗普签署行政令,对所有贸易伙伴征收对等关税,对中国征收特定对等关税34%。
*2025年4月8日,美国将对中国的对等关税由34%提升至84%,加上20%芬太尼关税,累计对华关税达104%。
*2025年4月9日,中美关税战升级,在中国推出反制措施后,美国对中国的商品税率提至125%,累计对华关税145%。
*2025年4月11日,对消费电子、半导体设备等20类商品豁免对等关税,未指定国家,但强调保留20%芬太尼关税。
*2025年5月2日,取消800美元以下小额包裹免税政策,价值低于800美元的小额包裹,需缴纳其价值30%或每件25美元的关税。
*2025年5月12日,发布《中美日内瓦经贸会谈联合声明》,宣布自2025年5月14日凌晨12:01东部夏令时间起,对中国输美商品取消91%关税,暂停24%对华关税90天。本轮美国对中国加征的125%的对等关税降至34%。小额包裹从价税率由120%下调至54%。
*2025年6月3日,发布公告将进口钢铁及其衍生制品、铝及其衍生制品的232关税从25%提高至50%,该关税政策自美国东部时间2025年6月4日起生效。

三、美国对华关税政策一览表(更新至2025.6.5)




四、对美出口商品关税计算公式
最终关税=基础税率(MFN税率)+301关税(如果在清单内)+232关税(如果在清单内)+双反关税(如果有)+芬太尼关税(20%)+对等关税(10%)
1.只在232关税范围的产品(例如钢铝50%汽车零部件25%)
最终关税=基础税率(MFN税率)+(232关税)+20%(芬太尼关税)
2.只在301关税范围的产品(特朗普第一任期和拜登任期加征的关税)
最终关税=基础税率(MFN税率)+7.5%至100%(301关税)+20%(芬太尼关税)+10%(对等关税)
3.同时在301和232关税范围的产品
最终关税=基础税率(MFN税率)+7.5%至100%(301关税)+(232关税)+20%(芬太尼关税)
4.不在301和232关税范围的产品
最终关税=基础税率(MFN税率)+20%(芬太尼关税)+10%(对等关税)
5.价值800美元及以下小包裹
最终关税=54%的从价关税,或每件包裹100美元的从量关税。
注意:美国对中国商品的最惠国待遇关税,通常为0%-10%,具体因产品各异。以上产品如果涉及额外惩罚性关税——双反税,即反倾销税(AD)和反补贴税(CVD),则要加上双反税,如光伏产品双反税达254%。
五、对美出口商品关税税率查询方法
查询网站:美国国际贸易委员会HTS编码查询系统
官网网址:https://hts.usitc.gov/
打开网址,在搜索栏,输入产品的HTS编码
打开网站,输入产品对应的HTS编码或产品英文名称。
案例
以HTS编码 8465.92.00(加工木材等材料的刨、铣、切削机器)这一产品为例查询。
美国HTS的关税“Rates of Duty”栏处,共有 2 栏:
第 1 栏,指适用于所有最惠国(MFN)待遇的WTO成员国的标准关税税率。中国作为WTO成员,适用这一税率。其中的“General”栏指从绝大部分进口产品的关税(包括中国),“Special”栏指和美国有自由贸易协定国家的进口关税,如澳大利亚、日本等,这些国家是“free”,即该产品出口美国零关税。
第 2 栏,指美国没有给予最惠国待遇的国家/地区,一般是美国实施武器禁运和制裁的国家/地区(比如古巴、朝鲜、伊朗等),税率是非常高的。
出口美国只看“General”栏。
HTS编码 8465.92.00 的最惠国税率是 3%。
HTS编码 8465.92.00 的“General”栏显示税率是 3%。但在 3% 后面又有“1/”,这个“/”斜杠表示有加征关税,同理,无“/”斜杠表示无加征关税。
美国对中国的加征关税(如301、233关税以及芬太尼关税、对等关税等)通常不在“general”栏直接显示,而是通过单独章节“第 99 章”(Chapter 99)标注。
把鼠标箭头放在“1/”上,会显示“让我们去看另一个HTS编码”,
这里是让我们去看 9903.88.01,也就是第99章(Chapter 99)的关税附加章节。
复制这个HTS编码,在搜索栏进行再次查询。
查看产品描述中,是否是针对中国产品加征关税,如图所示,产品描述中有“articles the product of China”,即中国的产品。适用子目所规定的税额加征 25%,即该产品加征 25% 关税。那么该产品的合计关税为 3%+25%,再加上 20% 芬太尼关税和 10% 对等关税,即最终关税为 58%。
特别说明
第99章(Chapter 99)被称为“临时立法修改章”(Temporary Modifications to the Harmonized Tariff Schedule)。美国加征的关税通常不在协调关税表的“general”栏直接显示,而是通过单独章节(第99章)或附加代码标注。
特朗普加征的关税都放在这里,如301/232关税、对等关税、芬太尼关税等。
特别值得注意的是:301关税就是特朗普第一任总统期间加征的关税,拜登政府时期加征的关税是延续特朗普的301关税。特朗普时期的301关税在 7.5%-25% 之间,拜登时期将个别产品的301关税提高至 100%,如注射器和针头、电动汽车等。其中,有些商品的301关税被豁免排除。
